基金从业
自2003年起,基金从业人员资格考试作为证券从业人员资格考试体系的一部分,一直由中国证券业协会组织考试工作。为了落实新《基金法》,2015年1月底财政部、国家发改委下发了《关于重新发布中国证券监督管理委员会行政事业性收费项目的通知》(财税〔2015〕20号),明确了中国证券投资基金业协会组织基金从业人员资格考试的收费项目,自此基金从业人员资格考试正式从证券业协会移交到中国证券投资基金业协会。
为了适应新形势下的行业发展,中国证券投资基金业协会借鉴境内外经验,根据历年各方反馈的意见,对考试内容进行了调整。调整后的考试侧重实际应用,主要考核基金从业人员必备的基本知识和专业技能。考试内容涵盖基金行业概览、法律法规与职业道德、投资管理、运作管理、销售管理、内部控制和合规管理、国际化等七部分基本知识。
随着互联网等销售方式的变革,以及产品类型的丰富和复杂程度的增加,取消只针对宣传推介基金的人员和基金销售信息管理平台系统运营维护人员的基金销售资格考试,一并纳入基金从业人员资格考试。2
从事基金相关业务的从业人员都需要申请基金从业资格。包括:基金管理人、商业银行(含在华外资法人银行)、证券公司、期货公司、保险机构、证券投资咨询机构、独立基金销售机构以及中国证监会认定的其他机构中的管理人员、业务人员、营销人员。
(1)依据《中华人民共和国证券投资基金法》(主席令第71号)第一章第九条规定:基金从业人员应当具备基金从业资格,遵守法律、行政法规,恪守职业道德和行为规范。
(2)依据《证券投资基金销售管理办法》(证监会令第91号)第十条规定:商业银行申请基金销售业务资格,应当具备下列条件:公司负责基金销售业务的部门取得基金从业资格的人员不低于该部门员工人数的1/2,负责基金销售业务的部门管理人员取得基金从业资格;公司主要分支机构基金销售业务负责人取得基金从业资格;国有商业银行、股份制商业银行以及邮政储蓄银行等取得基金从业资格人员不少于30人;城市商业银行、农村商业银行、在华外资法人银行等取得基金从业资格人员不少于20人。
第五十七条规定:宣传推介基金的人员、基金销售信息管理平台系统运营维护人员等从事基金销售业务的人员应当取得基金销售业务资格
基金从业资格考试人群有哪些?3
基金从业资格证书则是进入基金行业的必备证书,就是一道门槛,过了这个门槛才能够被基金公司和金融机构聘用,是个人财商水平的一个体现,是个人进行投资获利的知识工具。
除了基金公司外,商业银行(含在华外资法人银行)、证券公司、期货公司、保险机构、证券投资咨询机构、独立基金销售机构以及中国证监会认定的其他机构中的基金管理人员、业务人员、营销人员都需要获得基金从业资格。
互联网的发展,传统基金公司的业务正在转型中。涌现出更多人才需求,如互联网金融人才、互联网金融营销岗、新媒体平台运营岗等热门岗位。
报名
1
(一)报名条件
1.具有完全民事行为能力;
2.截至报名日,年满 18 周岁
3.具有高中以上文化程度;
4.中国证监会规定的其他条件。
(二)条件解读
完全民事行为能力:是指可完全独立地进行民事活动,通过自己的行为取得民事权利和承担民事义务的资格。
高中文化程度:不单指普通高中,而是包括中等职业技术类教育(中专、职高、技校)。
根据《基金从业资格考试管理办法(试行)》的相关规定,参加基金从业考试人员不符合报名条件,弄虚作假参加考试的,中国证券投资基金业协会一年内不受理其从业资格考试报名申请;已经参加考试的,取消其考试成绩。
基金从业资格考试报名没有专业的要求,同时符合上述四项报名条件即可报考。3
基金从业报名采取个人网上报名方式。考生可通过协会官网提供的报名链接进行报名,也可直接登录报名网站(http://baoming.amac.org.cn:10080)按照要求报名。4
基金从业资格考试一年多次。2019年基金从业计划7次考试,4次预约式和3次统考。2016年、2017年、2018年基金从业报名时间一年8次,包括3次全国统考和5次预约式考试。详见当期公告。
点击进入>>基金从业资格考试报名入口
报考流程
基金从业资格考试报名流程包括以下几个阶段,请登录中国基金业协会从业人员考试管理平台(http://www.amac.org.cn/)。按照要求报名。报

基金从业资格考试费用为65元/科,包括报名费用和考务费用。学员在个人网上报名时进行在线缴费,缴费成功即报名成功。
查看详情7
基金从业资格考试科目设置三科:科目一《基金法律法规、职业道德与业务规范》、科目二《证券投资基金基础知识》、科目三《私募股权投资基金基础知识》,考生在报名时可根据实际工作需要选择一个专业报考即可。

注:《证券市场基础知识》、《证券投资基金》、《证券投资基金销售基础知识》已停考。
准考证
1
基金从业资格考试准考证打印时间为考前一周,请关注当期公告。2
基金从业资格准考证打印为网上下载打印,考生在规定的时间内登录基金业协会网站,登录报名主页打印准考证。
考试
1
各机构:
中国证券投资基金业协会(以下简称“协会”)现将2020年度基金从业人员资格考试计划公开发布。基金从业资格考试包含全国统一考试、预约式考试,考试计划可将根据实际情况进行调整,具体报名时间、考试时间、准考证打印时间和考试地点以当期考试公告为准。考生可通过协会网站从业人员管理栏目考试平台查阅考试信息。
2020年基金从业资格考试计划安排11月25日已公布,包含3次全国统一考试和4次预约式考试,考试计划可将根据实际情况进行调整,具体报名时间、考试时间、准考证打印时间和考试地点以当期考试公告为准。考生可通过协会网站从业人员管理栏目考试平台查阅考试信息。
由于疫情防控需要,考试陆续宣布推迟。具体延期考试时间将根据疫情防控进展情况另行通知。为积极支持行业复工复产,恢复考试后协会将适当增加考位,满足考试需求。
1、协会2月20日通知:推迟2020年3月基金从业资格考试及4月全国统考报名
2、协会4月7日通知:原定5月23日举行的基金从业资格预约式考试推迟!


中国证券投资基金业协会
二〇一九年十一月二十五日
基金从业资格考试单科考试时间为120分钟(其中前10分钟为现场采像时间)。基金从业资格考试采取闭卷、计算机考试方式进行。考试时考生必须携带本人有效居民身份证、准考证参加考试。3
基金从业资格考试全部为客观题。基金从业资格考试两个科目考试题型均为单选题,每科题量为100道,每题分值1分,总分100分。4
2019年9月21日-9月22日起使用2019年修订版考试大纲。
1.《基金法律法规、职业道德与业务规范考试大纲(2019年度修订)》
2.《证券投资基金基础知识考试大纲(2019年度修订)》
3.《股权投资基金(含创业投资基金)基础知识考试大纲(2019年度修订)》
2017年11月25日-26日起使用2017年修订版考试大纲不再使用。5
基金从业资格考试新版教材已于2017年9月25日正式出版,自2017年11月基金从业统考开始使用。科目一和科目二考试所用教材为中国证券投资基金业协会组编的《证券投资基金》(第二版),分为上下两册,由高等教育出版社出版。

科目三考试所用教材为中国证券投资基金业协会组编的《股权投资基金》,由中国金融出版社出版。

报考职会网校基金从业取证班可免费赠送官方正版教材。
成绩
1
基金从业资格考试成绩查询时间为考后7个工作日,一般考后的周五开通。具体请关注报名主页。2
基金从业资格考试成绩查询为网上查询,考生可登录基金业协会网站(http://www.amac.org.cn)——从业人员管理——考试平台进行查分。点击查看>>基金从业资格成绩查询时间3
基金从业资格合格标准由基金业协会网站随考试公告公布,基金从业资格考试分数总分100分,60分为合格。基金从业资格考试三科考试题型均为单选题,每科题量为100道,每题分值1分。4
现行科目成绩管理::通过中国证券投资基金业协会组织的相关科目考试后,在四年内可以通过所在机构向中国证券投资基金业协会申请基金从业资格注册。超过四年未通过机构申请基金从业资格注册的,需在注册前补齐最近两年的规定后续培训学时或重新参加从业资格考试。
改革前科目成绩有效期:对改革前的《证券投资基金》、《证券市场基础知识》和《证券投资基金销售基础知识》科目考试成绩的认可期延长至2019年7月1日。
改革前科目成绩管理:2019年7月1日之后,通过上述相关科目考试未注册的,向中国证券投资基金业协会申请基金从业资格(含基金销售业务资格)注册需补齐近两年的后续培训30个学时或重新参加基金从业资格考试。
基金从业资格考试成绩合格证打印考后7个工作日开通,考生登录基金业协会网站打印成绩合格证书。成绩合格证不是资格证书。基金从业资格成绩合格证是单科成绩或两科成绩合格的证明。
打印入口:登录中国基金业协会网站——“从业人员管理”——“考试平台”——“考试成绩查询”窗口查询打印成绩合格证。 基金从业成绩合格证书打印入口。

证书注册时间
随时可提交注册申请。
基金从业资格(含基金销售业务资格)注册应统一由机构进行,已在基金行业机构任职的人员,由所在任职机构向基金业协会申请基金从业资格注册(含基金销售业务资格)。3
已注册人员可登录中国证券投资基金业协会从业人员管理平台(http://person.amac.org.cn/jump.html)查询证书。
登陆基金从业协会的网站基金从业人员资格信息公示栏目也可查询可从业人员信息。
通过姓名、证件号码、证书编号、机构名称模糊这四种方式查询。查询到的信息包括:姓名、性别、学历、从业机构、从业资格类别、证书取得日期、证书有效截止日期、注册变更记录、诚信记录等。4
一般流程是由公司为员工开通从业人员管理系统的账户,由员工个人登录填写资料后提交机构初审,机构复审通过后,由中国基金业协会进行校核,通过后对外公示,最后生成电子版证书,可自行打印。
协会审核通过后,即可在从业人员管理系统—证书管理—从业证书打印—查询—打印,下载资格证书。
· 注册流程:
· 个人提交注册申请(完整填写个人基本信息、学历信息、工作履历等)
· 机构初审
· 机构复审
· 协会校验
· 校验一般3至5个工作日通过;未过,返回个人,修改后重新提交注册;
· 对外公式
· 取得证书,可登录系统查询
机构使用“从业人员管理平台”(http://person.amac.org.cn)并指定一名资格管理员,对本机构从业人员的个人账号开立、基本信息注册登记及变更、离职备案信息、
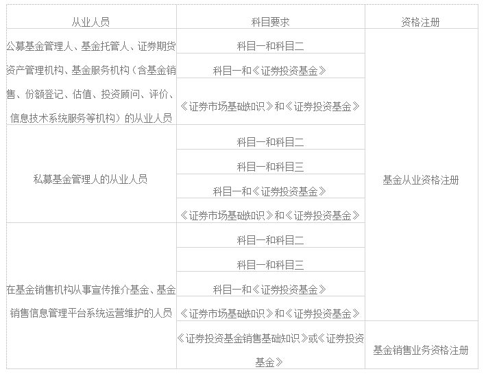
公募基金管理人、基金托管人、证券期货资产管理机构、基金服务机构(含基金销售、份额登记、估值、投资顾问、评价、信息技术系统服务等机构)的从业人员、私募基金管理人的从业人员、在基金销售机构从事宣传推介基金、基金销售信息管理平台系统运营维护的人员等。7
已取得基金从业资格或基金销售业务资格的从业人员需完成每年度不少于15学时的后续培训,并通过所在机构每两年参加中国证券投资基金业协会组织的从业资格年检。
各公募基金管理人、基金托管人、基金销售机构及其他会员机构、及已登记私募基金管理人的从业人员,已在从业人员管理平台中注册,且已取得从业资格证书,证书有效期为本年度12月31日前的,均应参加本年度从业人员年检。
面授培训具体费用以每期培训通知为准,远程培训费用请见协会后续通知,基金从业资格年检免费。