主管护师考试包括:护理学、内科护理学、外科护理学、妇产科护理学、儿科护理学、社区护理学六个亚专业。基础知识和相关专业知识考核内容相同;专业知识和专业实践按能力根据报考亚专业的不同,所考核的内容不同。其中护理学专业(368)的专业知识和专业实践能力所要考察的内容间大纲中标注“*”部分。
专业实践能力主要考核考生的实践技能和临床思维能力,强调知识的综合应用,因此考生应全面复习相关学科内容。
每个专业设基础知识、相关专业知识、专业知识和专业实践能力四个科目,分四个半天进行。每个科目题量为120题,全部为选择题,有A1、A2、B1、A3、A4型题。
考试科目与内容对应关系见表一、二
表一 基础知识、相关专业知识对应关系表

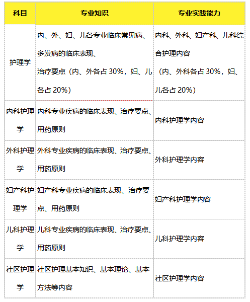
表二 专业知识、专业实践能力对应关系表

(一)A1型题(单句型最佳选择题)每道试题由1个题干和5个供选择的备选答案组成。题干以叙述式单句出现,备选答案中只有1个是最佳选择,称为正确答案,其余4个均为干扰答案。干扰答案或是完全不正确,或是部分正确。
细胞坏死的主要形态标志是
A、线粒体肿胀
*B、核碎裂
C、胞质嗜酸性增强
D、胞质脂滴增加
E、自噬泡增多
(二)A2型题(病例摘要型最佳选择题)试题结构是由1个简要病历作为题干、5个供选择的备选答案组成,备选答案中只有1个是最佳选择。
35岁女性,3周前感冒伴咽痛,2周前已痊愈。近5天颈前疼痛明显,有低热来门诊。查体:T 37.8℃,皮肤无汗,甲状腺Ⅱ°大,右叶硬,明显触痛拒按,WBC 7.8×109/L。临床诊断最可能是
A、甲状腺右叶囊肿出血
B、甲状腺癌伴出血
C、慢性淋巴性甲状腺炎
D、急性化脓性甲状腺炎
*E、亚急性甲状腺炎
(三)A3型题(病例组型最佳选择题)试题结构是开始叙述一个以患者为中心的临床情景,然后提出2个~3个相关问题,每个问题均与开始的临床情景有关,但测试要点不同,且问题之间相互独立。
(1~3题共用题干)
35岁男性,因饱餐和饮酒后6小时出现中上腹疼痛,放射至两侧腰部,伴有呕吐2次,为胃内容物,自觉口干,出冷汗。查体:T 38℃,四肢厥冷,脉搏116次/分,血压10/6 kPa,腹膨胀,全腹弥漫性压痛、反跳痛和肌紧张,肝浊音界存在,移动性浊音阳性,肠鸣音消失。
1.根据病人的临床表现,不应考虑的诊断是
A、穿孔性阑尾炎
B、胃十二指肠溃疡穿孔
C、绞窄性肠梗阻
D、急性胰腺炎
*E、急性盆腔炎
2.患者经检查诊断为急性出血坏死性胰腺炎,如行腹腔穿刺,可能抽出液体的颜色是
A、无色清亮液体
*B、棕褐色液体
C、胆汁样液体
D、脓性液体
E、血性液体
3.治疗方针应是
A、胃肠减压,密切观察病情变化
B、中药与针刺
C、补液抗炎*D、紧急手术
E、纠正休克后手术
(四)A4型题(病例串型最佳选择题) 开始叙述一个以单一病人或家庭为中心的临床情景,然后提出3个~6个相关问题。当病情逐渐展开时,可以逐步增加新的信息。有时陈述了一些次要的或有前提的假设信息,这些信息与病例中叙述的具体病人并不一定有联系。提供信息的顺序对回答问题是非常重要的。每个问题均与开始的临床情景有关,又与随后的改变有关。回答这样的试题一定要以试题提供的信息为基础。
(1~3题共用题干)
18岁女性,2年来觉下前牙咬东西无力,近期牙齿感觉松动。检查下前牙松动Ⅰ度。牙龈红肿,有牙石,其它牙龈微肿。
1.采集病史重点了解
A、有无外伤史
*B、家族史
C、不良习惯
D、口腔卫生习惯
E、有无服药史
2.重点检查项目是
A、牙髓活力
*B、X线片
C、松动度
D、外周血象
E、牙周附着丧失水平
3.根据上述检查初步印象为牙周炎,有助于进一步确定诊断的检查是
A、全身头颅X线
*B、龈下菌斑细菌学检查
C、局部组织病理检查
D、药物过敏试验
E、内分泌检查
(五)B1型题(标准配伍题)试题开始是5个备选答案,备选答案后提出至少2道试题,要求应试者为每一道试题选择一个与其关系密切的答案。在一组试题中,每个备选答案可以选用一次,也可以选用数次,但也可以一次不选用。
(1~2共用备选答案)
A、血源性
B、腺源性
C、损伤性
D、牙源性
E、医源性
1.新生儿颌骨骨髓炎感染来源多为(A)
2.化脓性颌骨骨髓炎感染来源多为(D)